关于召开第十一届电子家电高质量出口工作会议暨家用电器分会、电子信息分会会员代表大会及申报分会理事、副理事长、理事长候选单位的通知
“十四五”期间,我国电子家电产品高质量出口成绩显著,出口规模连创新高,2025年出口额预计近万亿美元,行业不断向智、向新、向绿发展。为进一步推动行业贸易创新发展,促进贸易投资一体化,为“十五五”对外贸易的良好开局贡献行业力量,中国机电产品进出口商会(以下简称“中国机电商会”)拟于2026年1月21日在北京召开第十一届电子家电高质量出口工作会议暨中国机电商会家用电器分会、电子信息分会第六届会员代表大会及新一届分会理事扩大会议。会议将选举产生新一届分会理事长、副理事长、理事单位,颁发理事长、副理事长、理事代表任职证书。会议同期,将举办电子家电企业海外管理高层研讨会、国家外贸转型升级基地工作交流会,以及2026年“国际供应链平台”对接交流会。
家用电器分会、电子信息分会(以下简称“分会”)是中国机电商会领导下的行业分会,服务于家电、电子行业外贸领域的全国性行业组织,共有会员千余家。分会在国家相关政策法规的指引下,加强对相关产品进出口业务的协调和服务,制定行业规范,加强行业自律,发挥行业产供链优势,增强在国际市场上的竞争力,促进会员企业间的联系与协作,并在政府和企业之间发挥桥梁和纽带作用,维护正常的进出口经营秩序,保障行业利益和会员企业的合法权益,促进我国家电电子外贸的高质量发展。
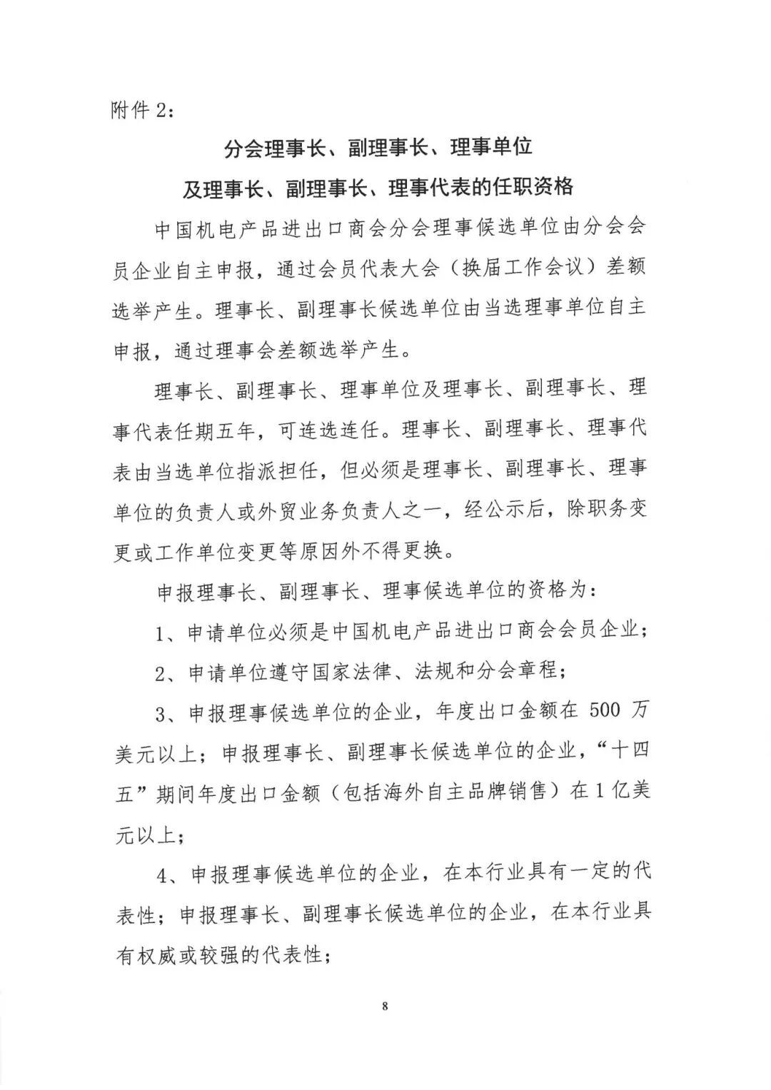
根据中国机电商会分会章程,本次会议将组织换届选举,产生分会理事长单位一家、副理事长单位、理事单位若干家。
为加强民主办会,现诚邀家用电器分会、电子信息分会会员企业参会,并邀请开展家电、电子信息对外贸易的企事业单位积极申报分会理事、副理事长、理事长候选单位,并推荐分会理事长、副理事长、理事代表人选。当选分会理事、副理事长、理事长单位,无需额外费用。
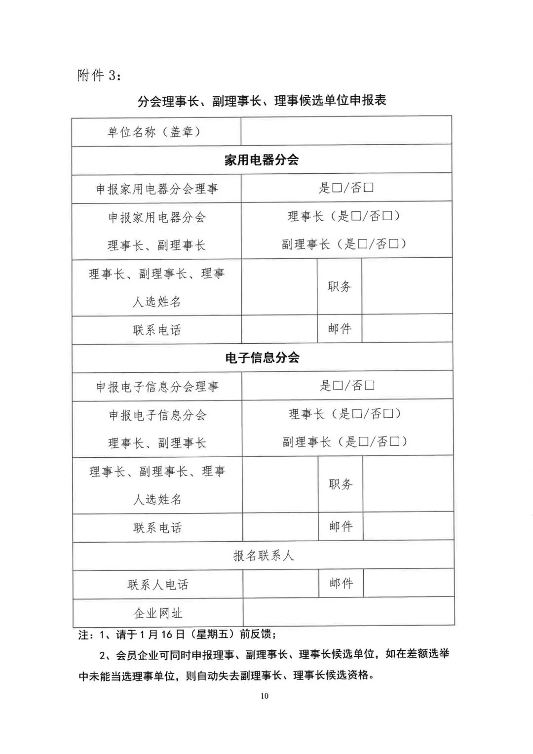
(分会理事会主要职责、任职资格及申报表请扫描下方二维码或点击“阅读原文”见附件1、2和3)










左右滑动查看更多
时间:2026年1月20-21日(20日报到)
地点:北京亮马河饭店(北京市朝阳区东三环北路8号;距离首都机场25公里,距离大兴国际机场60公里)
(一)1月20日(星期二)全天会议报到
家用电器分会、电子信息分会换届筹备工作会议
会议时间:17:00-19:00
(二)1月21日(星期三)
1、家用电器分会、电子信息分会理事会扩大会议
会议时间:9:00-10:00
家用电器分会、电子信息分会第六届会员代表大会及新一届分会理事扩大会议
分会秘书处做分会工作报告;选举产生新一届分会理事长、副理事长、理事单位,颁发理事长、副理事长、理事任职证书
2、电子家电企业海外管理高层研讨会
会议时间:10:00-12:00
邀请商务部相关司局介绍“十五五”对外贸易政策,与企业交流外贸与投资发展方面的情况并提出相关建议;邀请相关政府、机构专家解读国际经贸形势、国别市场风险及行业发展趋势,介绍中国—东盟自贸区3.0版主要内容、欧盟碳边境调节机制(CBAM)应对策略等行业共性及热点议题。
电子家电企业海外业务管理高层代表,围绕即将开启的“十五五”征程,面对错综复杂的国际形势,座谈交流海外发展经验,探讨贸易创新发展举措。
3、国家外贸转型升级基地工作交流会
会议时间:10:30-12:00
邀请相关政府部门负责同志、国家外贸转型升级基地(电子家电)商务主管部门负责同志,交流基地建设、跨境电商发展、产业带协同等工作情况。
4、2026年“国际供应链平台”对接交流会
会议时间:14:00-17:30
为进一步推动贸易创新发展,积极发展数字贸易,助力机电工贸企业高质量“走出去”,邀请商务部、海关、地方商务主管部门、境外经贸合作区、外贸转型升级基地、国际供应链平台、跨境电商平台和服务商(涵盖物流、支付、海外仓、合规咨询等领域)、电子、家电、汽配等产业带工贸企业,对接交流行业发展新政策、新趋势、新资源,促进贸易创新发展。
拟邀请商务部外贸司等相关司局负责同志;电子家电产业聚集区、外贸转型升级基地商务主管部门负责同志;电子家电会员企业负责人或外贸业务负责人;国内外咨询、金融、律所、物流等相关机构专家,以及国际供应链平台及服务企业代表等。
1、会务费标准
参会代表按照1200元/人缴纳会务费,同一单位第2人及以上参会代表按照1000元/人缴纳会务费。
(已经报名缴费“第十九届中国机电产品进出口商会企业年会”的参会代表,按照500元/人缴纳会务费)。
2、住宿安排
**企业住宿费用自理,请参会代表按实际入住情况与酒店结算,如需预定,请报名时勾选。会议推荐住宿酒店:
北京亮马河饭店酒店:标准大床间500元/天(1人1份早餐),标准双床间550元/天(2人2份早餐)。
3、缴费方式
请参会企业于2025年1月16日(星期五)前将会务费汇入中国机电商会账户,信息如下:
户名:中国机电产品进出口商会
纳税人识别号:51100000500006951X
地址:北京东城区建国门内大街18号办公楼二座8层
开户行:中国银行北京恒基中心支行
账号:337667087326
电话:010-58280828
**注:请在汇款附言处备注“2026电子家电会议”及参会公司名称。
本次活动采取线上报名方式,请于1月16日(星期五)前,扫描下方二维码或点击“阅读原文”填写报名信息:

**报名完成后,请返回报名系统主页面点击“会议群”加入大会微信群,后续相关信息将在群内发布和更新。
请参会代表于1月20日10:00-20:00在会议酒店大堂报到注册。
家用电器分会联系人:彭宁、周南
电话:010-58280906/0897、18610153597
电子信息分会联系人:何义、高士旺
电话:010-58280885/0881、18610153589
邮 箱:eha@cccme.org.cn






